柑橘是世界第一大水果,当前产业发展受到黄龙病的严重威胁。自噬是细胞通过降解受损组分以维持稳态的关键过程,其中SNARE蛋白在自噬体与液泡融合的步骤中起重要作用。目前,植物病原体对 SNARE 蛋白的调控作用及其对自噬体降解的影响仍不明确。2025年10月8日,西南大学柑桔研究所周常勇/王雪峰团队在自噬领域国际权威期刊《Autophagy》发表题为A secretory protein from “Candidatus Liberibacter asiaticus” targets SNARE protein CsVTI13 to suppress autophagosome-vacuole fusion and promote bacterial infection的研究论文,揭示了黄龙病菌效应蛋白SDE4580靶向寄主的SNARE蛋白CsVTI13抑制自噬体-液泡融合进而促进CLas侵染的分子机理。
该研究发现,效应蛋白SDE4580的表达不仅增加了CLas的滴度,并且促进了其症状发展。分别在本氏烟和柑橘中检测表达SDE4580后植株的自噬水平,发现其可抑制自噬体-液泡的融合过程。进一步解析SDE4580干扰自噬的机制,通过互作筛选发现其与一个SNARE蛋白CsVTI13互作(图1)。

图1:SDE4580的过表达导致宿主细胞内自噬体与液泡的融合出现缺陷
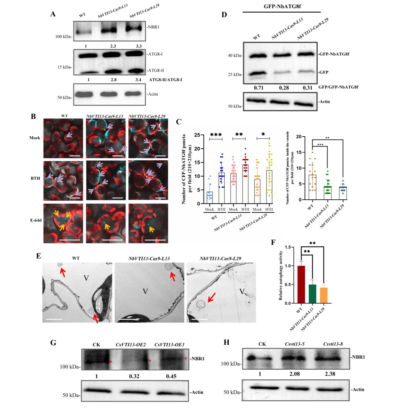
在柑橘中过表达CsVTI13降低了CLas含量,而在本氏烟中敲除NbVTI13则加重其感病症状。分析表明,VTI13属于Qb-SNARE蛋白,并且可定位于自噬体,其敲除植株中存在自噬体与液泡融合缺陷;最后在柑橘中进一步验证,过表达或沉默CsVTI13会相应减少或增加NBR1蛋白水平,表明CsVTI13与NbVTI13均能正调控自噬流和植物免疫(图2)。

图2:VTI13促进柑橘和本氏烟中自噬体与液泡的融合
进一步研究证实,CsVTI13通过与Qa蛋白CsSYP22相互作用来促进自噬体与液泡的融合,而CsSYP22又通过与CsATG8g结合,在二者间起到桥梁作用。效应蛋白SDE4580通过竞争性抑制CsVTI13与CsSYP22的结合,从而破坏了这一过程,最终抑制了自噬流。
综上所述,本研究发现效应蛋白SDE4580促进CLas的增殖和症状发展,SDE4580与柑橘中的SNARE蛋白CsVTI13相互作用,竞争性抑制CsVTI13与CsSYP22的互作,从而抑制了CsVTI13介导的自噬过程(图3)。本研究揭示了SDE4580在调控SNARE蛋白、破坏自噬体-液泡融合及削弱自噬介导的抗菌防御中的作用,丰富了黄龙病菌调控寄主自噬的新机制,为深入解析黄龙病菌致病机理奠定坚实基础。

图3:SDE4580抑制自噬体与液泡融合机制模型
西南大学柑桔研究所脱毒中心已毕业博士崔学进(现江西省农科院助理研究员)为本研究的第一作者,在读博士生杜美霞为共同第一作者,王雪峰研究员、周常勇研究员为通讯作者。清华大学郑翕尹博士对该研究提供了重要指导和支持,课题组邹修平研究员、傅仕敏副研究员、袁英哲博士、以及在读生任莉、马世绵和刘财富参与了工作。本研究获国家自然科学基金(U23A20196、32402312)、国家重点研发计划(2021YFD1400800)、西南大学2035先导计划(SWU-XDZD22002)、西南大学青年团队专项基金(SWU-XJLJ202310)以及重庆市研究生科研创新项目(CYB22162)的资助。
论文链接:https://doi.org/10.1080/15548627.2025.2569683